Skip to content
Search
My account
Accessibility
Services
Menu
Search this site
Search
Close navigation menu
Close
navigation menu
Your council
Adult social care
Benefits and support
Bins, waste and recycling
Births, deaths and marriages
Business and procurement
Children and families
Community hubs and libraries
Council tax
Culture, leisure and parks
Elections and voting
Emergencies and community safety
Environment
Health and wellbeing
Housing
Learning and skills
Licences
Planning, development and conservation
Public protection
Regeneration
Roads, travel and parking
Schools and education
Visiting
Contact Us
Home
Your council
Council and democracy
Constitution Part 5 - Guidance note - Petitions
Constitution Part 5 - Guidance note - Petitions
In this section
Constitution Part 5 - Guidance note - Petitions
You are here:
Appendix 1
Appendix 1
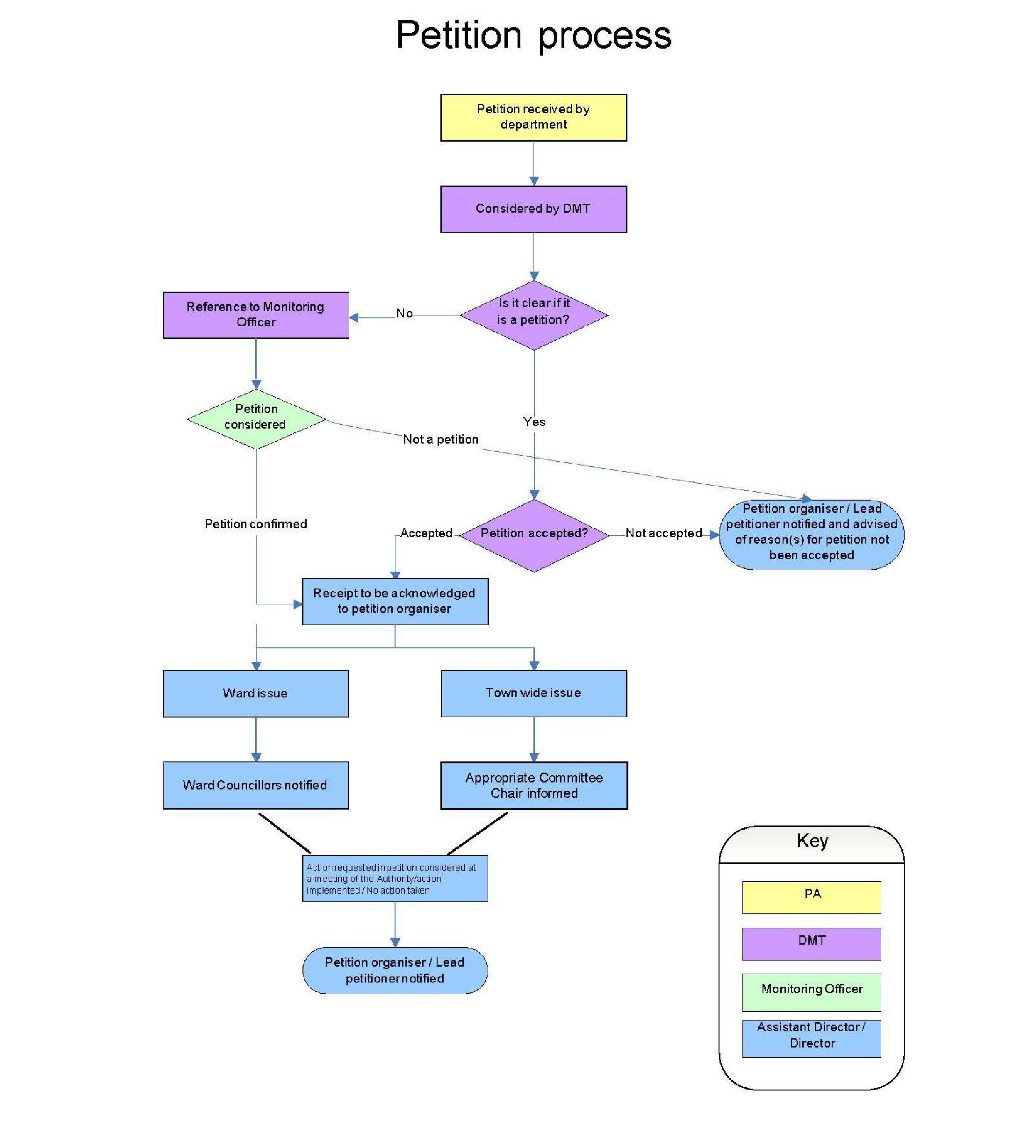
Petition process
Previous
page
:
Constitution Part 5 - Guidance note - Petitions
Was this information useful?
Can’t find what you need? Contact Democratic services
Was this information helpful?
(required)
Yes
It's good, but
Select a reason why this information needs improvement
(required)
Please select
there's a spelling mistake
it's incorrect
it needs updating
there's a broken link
other
No - here's why:
Select a reason why this information is not useful
(required)
Please select
it didn't answer my question
it wasn't detailed enough
it's hard to understand
it was hard to find
it's incorrect
it needs updating
i'm not sure what to do next
Anything further to add?
Your name
Your email
Send